Available for collaboration

Using research and strategy
to make products clearer.

Currently at Lovehoney Group, designing sexual wellness experiences. Previously led consumer design at Order Anywhere by Lightspeed Commerce.

Role Product Designer
Focus UX / Research / Systems
Experience 5+ years
01 / Selected Work 3 projects, 2021–2023
Order Status feature cover
UX Design / Product Design / UX Research

Designing a Seamless
Order Status Feature

Order Anywhere — Lightspeed Commerce

Role Lead Product Designer
Duration 4 months, 2022
Impact 100% task completion, 4.7/5 satisfaction

UX Design / Product Design / User Testing
02

A Self-Delivery System
for Order Anywhere

Designed an end-to-end self-delivery feature enabling restaurants to manage deliveries independently. Customers gained saved addresses, flexible scheduling, and real-time updates.

Role Lead Product Designer
Duration 6 months, 2023
Impact 90% task completion, 85% staff adoption
Self-delivery system cover

POS notifications redesign cover
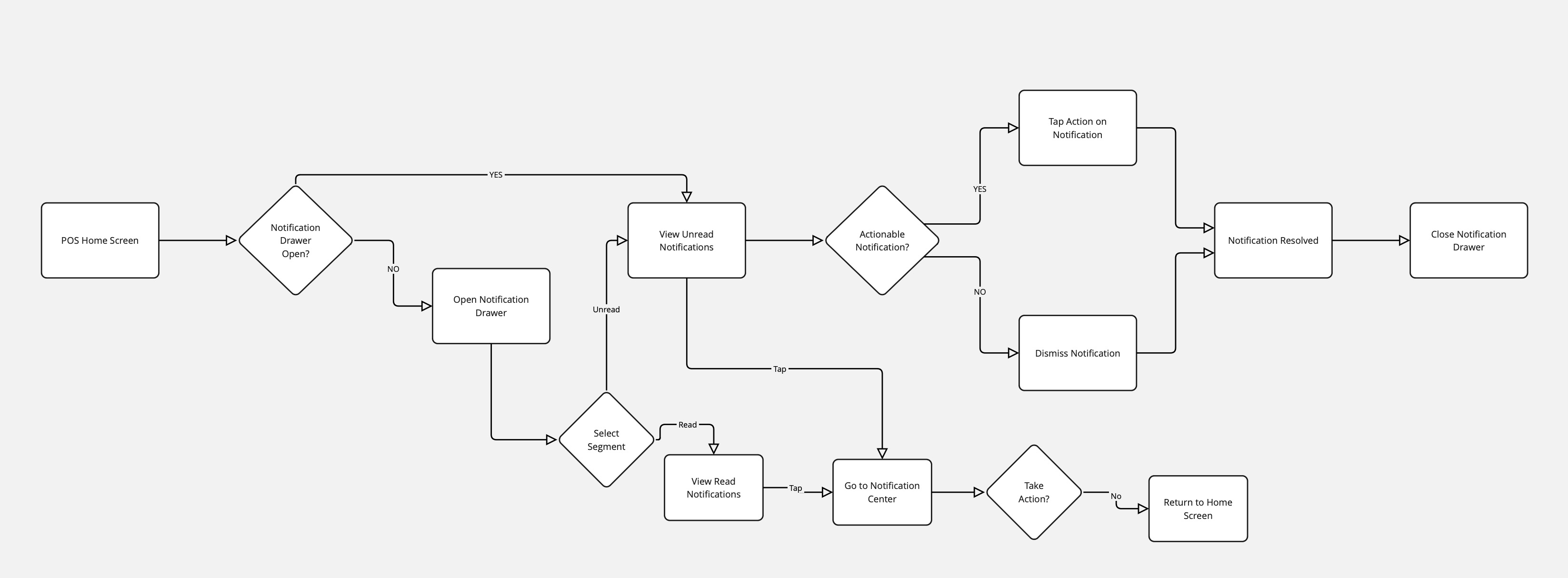
03
UX Design / Product Design / UX Research

Revamping POS
Notifications

POS System — Lightspeed Commerce

Redesigned the notification system to improve visibility, clarity, and actionability in high-pressure restaurant environments.

Role Lead Product Designer
Duration 5 months, 2021–22
Impact +30% discoverability, –25% churn
02 / How I Work Design process

Process

Research, framing, design, iteration — in that order. The quality of the outcome depends on the quality of the decisions made early.

Research & insight

I start by listening — to users, to data, to the gaps between what people say and what they do. Research isn't a deliverable. It's how I figure out which question is actually worth answering.

Problem framing

Before any interface, I spend time making the problem legible. Misframing the problem makes every design decision downstream fragile. Getting this right is where most of the real value is.

Design & iteration

I design for clarity and usability, not novelty. Flows get simplified until they make sense. Copy gets pressure-tested. Edge cases get considered. I refine until the experience holds up under realistic conditions.

Selective AI acceleration

AI earns time back on the parts that don't need my judgment — generating variants, moving through scaffolding, structuring documentation. That time goes back into research and decisions.

03 / Background 5+ years in product design

Experience

  1. 2025 — Present
    Product Designer Lovehoney Group · Berlin
  2. 2021 — 2024
    Product Designer Lightspeed Commerce · Berlin
  3. 2019 — 2020
    E-Commerce Specialist Monoprice · Berlin
  4. 2018 — 2019
    Product Operations Specialist Highsnobiety · Berlin

Skills

User Research Information Architecture Interaction Design Design Systems Agile Figma Stakeholder Management

Education

  • UX/UI Design — Ironhack, Berlin
  • UX Research — Memorisely
  • BA European Cultures — Europa University

Languages

  • English · German · Albanian · Spanish
Download CV

Let's build something
worth the research.

Interested in working together? I'd love to hear about your project.